
废水零排放设备
工业废水水质复杂,主要含有悬浮物、硫酸盐、过饱和的亚硫酸盐、以及重金属等杂质,很多是国家环保标准中严格要求控制的第一类污染物,已成为燃煤电厂难处理的废水,是实现燃煤电厂废水零排放的关键。
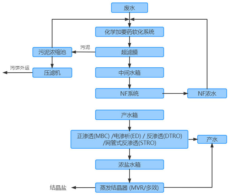
废水零排放工艺相关的技术较多,主要包括预处理、膜浓缩减量以及蒸发结晶、烟道蒸发、低温闪蒸、浓液干燥等技术。通常情况下,采用一种或几种技术组合使用,如图-1所示。

废水零排放设备系统分类
废水零排放处理设备系统主要分为如下三种工艺流程:
一、预处理→膜浓缩→蒸发结晶工艺
二、预处理→膜浓缩→烟道蒸发工艺
三、低温闪蒸→浓液干燥工艺
一、预处理→膜浓缩→蒸发结晶工艺
工艺流程如下图:

废水经过预处理除去重金属、钙镁等结垢离子,出水进入管式膜过滤系统或陶瓷超滤膜去除悬浮物,以满足后续膜法处理的进水要求。采用纳滤(NF)分盐,将纳滤浓水返回至预处理系统,纳滤产水采用DTRO碟管式反渗透系统或MBC正渗透系统进行膜浓缩,以减少后续蒸发结晶系统的进水量,进而减少整个零排放处理系统的投资。蒸发结晶系统采用MVR或多效蒸发结晶器,以降低运行能耗。结晶器中产出的盐主要为NaCL,其纯度可大于97.5%,达到工业盐干盐二级标准。
二、预处理→膜浓缩→烟道蒸发工艺
工艺流程如下图:

废水经过预处理除去重金属、钙镁等结垢离子,经过膜法浓缩减量后进入烟道喷洒蒸发。预处理和膜浓缩系统与上述第一种工艺相似,不同的是,根据浓缩液后处理选择的方式不同,系统不产生结晶盐,无需加纳滤进行分盐。
膜浓缩系统的产水直接回收利用,浓缩液进行烟道蒸发,利用高温烟气将雾化后的废水液滴蒸干,废水中的污染物形成细小固体结晶,随烟气中的灰尘进入电除尘器被电极扑捉,进入除尘器灰斗外排,从而除去污染物,系统无结晶盐的产生,部分水份在脱硫塔中重新凝结被回收利用,较大程度节水节能,达到废水的零排放,目前烟道蒸发工艺主要分为主烟道蒸发和旁烟道蒸发两种技术。
三、低温闪蒸→浓液干燥工艺
工艺流程如下图:

废水不需预处理系统,直接利用低温烟气的热量对废水进行预热,而后经过多效闪蒸浓缩,浓缩物浓度可在线自动可调,浓缩后的浓液进入流化表面干燥机蒸发干燥,产生的粉尘及水蒸气随烟气引入电除尘前烟道,利用电除尘捕捉氯离子和其他固态颗粒及金属元素,蒸发的水蒸汽进入脱硫塔。闪蒸浓缩过程中产生水蒸汽,经过凝结后可回收至脱硫工艺水或其它用途补水。
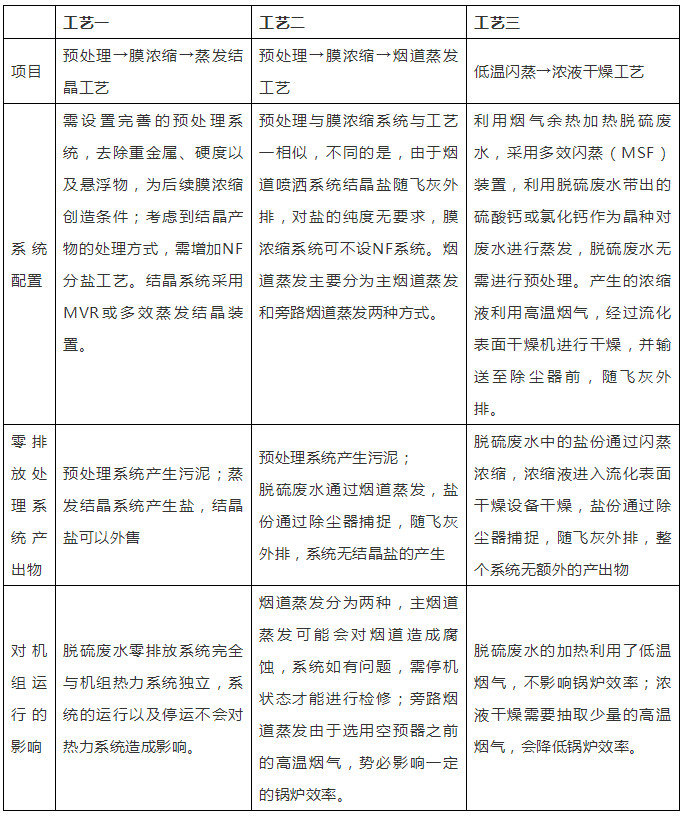
废水零排放工艺对比
比较上述不同废水零排放工艺,从各工艺的系统配置,优缺点以及对热力系统的影响等方面进行说明。如下表所示:



